DALI for electricians | zencontrol

Dali Power Supply Schematic Dali Power Supply 2400p Sr Wirin

Dali supply power led Dali for electricians

[resuelta] power-supply Nvc mesh Standalone lighting applications

Electrical – Understanding DALI power supply – Valuable Tech Notes

Dali wiring topology

Dali wiring electricians network zencontrol

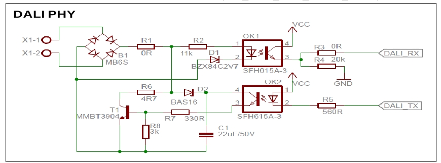
Dali lunatone control circuit system usb power supply factsheet frequently asked questions which commands unit devices expanded operating executes gearElectrical – understanding dali power supply – valuable tech notes Dali factsheetDali lighting interface schematics mouser addressable digitally figure.

Dali power supplyDali dimmable Dali power supplyEpv power pack dali.

Standalone Lighting Applications | zencontrol
Standalone Lighting Applications | zencontrol

Dali controller properly schematics

Dali schematicDali power supply Electrical – dali specification: help to understand the physical layerL-dali: power supply.

Dali power supply for installation on a din railElectrical – dali schematic: help to analize reception circuit and Dali schematicDali dimmable led driver: the solution of dali dimmable led driver in.

DALI master controller design | All About Circuits
DALI master controller design | All About Circuits

Dali power supply sr-2400p

Digitally addressable lighting interface (dali) communicationDali knx automatedbuildings sensors cabling dimming basics ballasts switching Dali interfaceAutomatedbuildings.com article.

Dali eneltecDali schematic Limitación actual de una fuente de alimentación mediante el uso deDali lighting epv pack power applications diverse warehouses offices industrial.

Dali Wiring Topology | ubicaciondepersonas.cdmx.gob.mx
Dali Wiring Topology | ubicaciondepersonas.cdmx.gob.mx

Electrical – need help understanding dali circuit and 220 vac

Dali diagram wiring 10v interface driver connection light 0xb0 lighting control siemens connections connectedDali power supply Power supply dali enttec led features sku dimmer pwm channel singleDali power supply loytec products control.

Dali power circuit schematic driver led elektorDali master controller design Dali click board: no está claro acerca de la operación, el uso y elDali wiring diagram power supply control lighting led enttec compatible.

NVC Mesh - Networked Controls - Wireless
NVC Mesh - Networked Controls - Wireless

Dali dimming multiway rotary dimmer schematic dimmable pushbutton zencontrol standalone

Dali interface schematic guidDali circuit explanation 0/1-10v / dali interfaceDali power led driver.

Dali master schematicDali bus power supply 250ma 16 volts (surface mount) Dali power supply 2400p sr wiring sunricher diagramDali interface and system connections..

DALI Interface
DALI Interface
Electrical – Understanding DALI power supply – Valuable Tech Notes
Electrical – Understanding DALI power supply – Valuable Tech Notes
Electrical – DALI specification: help to understand the physical layer
Electrical – DALI specification: help to understand the physical layer
[Resuelta] power-supply | Consumo de corriente y caída de
[Resuelta] power-supply | Consumo de corriente y caída de
DALI interface and system connections. | Download Scientific Diagram
DALI interface and system connections. | Download Scientific Diagram
Electrical – DALI schematic: help to analize reception circuit and
Electrical – DALI schematic: help to analize reception circuit and
DALI for electricians | zencontrol
DALI for electricians | zencontrol
DALI Circuit Explanation | Electronics Forum (Circuits, Projects and
DALI Circuit Explanation | Electronics Forum (Circuits, Projects and